Notitie Deze handleiding kan je vanuit ANVA Help afdrukken
.
In dit onderdeel |
Vanaf 25 mei 2018 is in de hele Europese Unie de Algemene verordening gegevensbescherming (AVG) van toepassing. Deze verordening zorgt onder meer voor versterking en uitbreiding van privacyrechten, meer verantwoordelijkheden voor organisaties en biedt dezelfde bevoegdheden voor alle Europese privacytoezichthouders, zoals de bevoegdheid om boetes op te leggen. Voor meer informatie, zie bijvoorbeeld: https://www.autoriteitpersoonsgegevens.nl.
In het kader van deze wet kunt u per kantoor bewaartermijnen voor gegevens instellen, voor elk dossier(onderdeel) bepalen wie toegang heeft en bovendien de identiteitscontrole vastleggen. Zie:
Let op U bent zelf verantwoordelijk voor de beveiliging van de directe toegang tot uw servers en netwerk. Scherm servers dus zowel fysiek als technisch af, anders loopt u het risico dat maatregelen op applicatieniveau (zoals in ANVA) alsnog eenvoudig omzeild worden.
Voor advies kunt u een technisch consultant van ANVA inhuren.
Anonimiseren persoonsgegevens in schadedossiers
Voor het anonimiseren van persoonsgegevens in oude schadedossiers is de module Schadedossier anonimiseren beschikbaar. Als deze module actief is, kan niet alleen een bewaartermijn voor schades worden ingesteld, maar ook een termijn voor het anonimiseren van persoonsgegevens van vluchtige betrokkenen. De module Schadedossier anonimiseren is niet standaard en kan alleen door een ANVA-medewerker worden geactiveerd. Als de module is geactiveerd, staat in pad BYSA, deel 8 de switch Anonimiseren schade op Ja.
Voor het anonimiseren van persoonsgegevens, zie:
In het kader van de AVG kunt u bewaartermijnen instellen voor gegevens in ANVA. Van de gegevens waarvan de bewaartermijn verstreken is kunt u een overzicht maken, waarna u de gegevens definitief uit ANVA kunt verwijderen.
U heeft dit proces helemaal in eigen hand. ANVA verwijdert de gegevens niet automatisch, en bijvoorbeeld lopende schades of polissen met openstaande facturen worden natuurlijk ook niet verwijderd.
Let op Gegevens worden niet uit de back-up verwijderd. Dus als u een back-up terugzet, moet u gegevens waarvan de bewaartermijn verstreken is nogmaals verwijderen.
In dit onderdeel |
In dit onderdeel |
In ANVA kun je per polis/hoofdbranche en eventueel branche een bewaartermijn instellen voor de betreffende gegevens. Bewaartermijnen zijn belangrijk in het kader van de AVG (Algemene verordening gegevensbescherming). Periodiek kun je de verlopen gegevens verwijderen, dit gebeurt niet automatisch.
Pad: BYKGBP
Je ziet de termijn direct terug in het overzicht.

U kunt in ANVA per individuele polis afwijken van de algemeen geldende bewaartermijn voor alle polissen die u heeft ingesteld via pad BYKGBP. Als u in een polis een afwijkende bewaartermijn instelt, geldt deze ook voor de onderliggende schades.
Om afwijkingen van de bewaartermijn mogelijk te maken, moet u eenmalig label 13818 Afwijkende polisbewaartermijn AVG (mnd.) toevoegen aan uw polisschermen:
Pad: BVPV, BVPN
Voor uitgebreide informatie, zie: 'Label op variabel scherm plaatsen'.
Om daarna voor één polis of schade een afwijkende termijn in te stellen:
Pad: A
Deze termijn geldt ook voor de onderliggende schades.
In de overzichten (pad ITOP, ITOS) en bij het verwijderen (pad ITVP, ITVS) van polissen en schades met een verstreken bewaartermijn, herkent u deze polissen en schades aan een 'A' (van Afwijkend) achter de bewaartermijn.
U kunt de polissen selecteren waarvan de bewaartermijn verstreken is en deze in een overzicht afdrukken of exporteren naar een csv-bestand. De polissen worden daarbij niet verwijderd. U kunt dit overzicht ook maken via de batchverwerking.
De bewaartermijnen voor polissen kunt u inregelen via pad BYKGBP.
Notitie Er is geen controle op nog aanwezige verwijzingen. Als de polis met de verwijzing Betaling polis door verwijderd is, is de verwijzing bij de relatie ook verwijderd. Als de polis met een algemene verwijzing verwijderd is, is de verwijzing nog wel aanwezig bij de relatie. Er staat dat de polis is verwijderd en de polisgegevens zijn leeggemaakt. Dit is in het kader van de AVG voldoende.
Pad: ITOP
Standaard staat hier de eerste dag van de huidige maand, maar deze kunt u aanpassen.
ANVA bepaalt de naam van het bestand en maakt deze uniek door een datum en tijd toe te voegen, bijvoorbeeld 'PolisAVG_Ovrz_20171001_1015.csv'.
Notitie Dossiers met een afwijkende bewaartermijn herkent u in het overzicht aan een 'A' achter de bewaartermijn. Het csv-overzicht heeft een extra kolom 'Afwijkend' (ja of nee).
Notitie als een DDi-document niet verwijderd kan worden, wordt de dossierregel wel verwijderd. Op het verslag komt dan een opmerking. Tevens wordt een CSV-bestand gegenereerd met de niet te verwijderen DDi-documenten, waarom ze niet te verwijderen zijn en de GUIDS. U kunt vervolgens contact opnemen met DDi om het document door hen alsnog te laten verwijderen.
Let op Facturen worden niet verwijderd. Facturen zijn gemaakt op basis van relatienummers en dus geanonimiseerd. Bij het aanmaken van nieuwe relaties controleert ANVA of het nieuwe relatienummer niet al voorkomt in bijvoorbeeld een factuur of schade. Facturen kunt u verwijderen via pad IHFF (zie: 'Factuurhistorie verwijderen').
Polissen met een verstreken bewaartermijn kunt u definitief uit ANVA verwijderen zoals onderstaand beschreven. Documenten die aan deze polissen gekoppeld zijn, worden ook verwijderd. Externe/geïndexeerde documenten kunnen alleen automatisch verwijderd worden, als ze opgeslagen zijn in de ANVA Documentstore of de DDi-Documentstore.
Om alle externe documenten in een documentstore te plaatsen is conversieprogramma IIVR - Externe documenten opslaan in Documentstore beschikbaar.
Notitie als een DDi-document niet verwijderd kan worden, wordt de dossierregel wel verwijderd. Op het verslag komt dan een opmerking. Tevens wordt een CSV-bestand gegenereerd met de niet te verwijderen DDi-documenten, waarom ze niet te verwijderen zijn en de GUIDS. U kunt vervolgens contact opnemen met DDi om het document door hen alsnog te laten verwijderen.
Voorwaarden voor het verwijderen van polissen:
Notitie
- Er is geen controle op nog aanwezige verwijzingen. Als de polis met de verwijzing Betaling polis door verwijderd is, is de verwijzing bij de relatie ook verwijderd. Als de polis met een algemene verwijzing verwijderd is, is de verwijzing nog wel aanwezig bij de relatie. Er staat dat de polis is verwijderd en de polisgegevens zijn leeggemaakt. Dit is in het kader van de AVG voldoende.
- Als polissen wel de bewaartermijn hebben bereikt, maar nog niet verwijderd mogen worden: gebruik een aparte royementscodering in de polis. Deze codering moet dan uitgevinkt zijn bij het verwijderen.
U kunt de gegevens ook verwijderen via de batchverwerking.
De bewaartermijnen voor polissen kunt u inregelen via pad BYKGBP.
Pad: ITVP
Standaard staat hier de eerste dag van de huidige maand, maar deze kunt u aanpassen. Een datum in de toekomst is niet toegestaan.
In dit onderdeel |
In ANVA kunt u voor relaties en relatiesoorten een bewaartermijn instellen en hier op individueel niveau van afwijken. In het overzicht van relaties met een vervallen termijn en bij het verwijderen is de instelling bij de individuele relatie leidend, daarna de termijn bij de relatiesoort en daarna de termijn bij de relaties.
Bewaartermijnen zijn belangrijk in het kader van de AVG (Algemene verordening gegevensbescherming). Periodiek kun je de verlopen gegevens verwijderen, dit gebeurt niet automatisch.
Om een bewaartermijn voor relaties in te stellen:
Pad: BYKGBR
Je ziet de termijn direct terug in het overzicht.
In ANVA kunt u voor relaties en relatiesoorten een bewaartermijn instellen en hier op individueel niveau van afwijken. In het overzicht van relaties met een vervallen termijn en bij het verwijderen is de instelling bij de individuele relatie leidend, daarna de termijn bij de relatiesoort en daarna de termijn bij de relaties.
Bewaartermijnen zijn belangrijk in het kader van de AVG (Algemene verordening gegevensbescherming). Periodiek kun je de verlopen gegevens verwijderen, dit gebeurt niet automatisch.
Om een bewaartermijn voor relatiesoorten in te stellen:
Pad: BYKGBA
Je ziet de termijn direct terug in het overzicht.
U kunt periodiek een overzicht maken van de relaties waarvan de bewaartermijn verstreken is (pad ITOR), zie: Overzicht van relaties met een verstreken bewaartermijn.
In ANVA kunt u voor relaties en relatiesoorten een bewaartermijn instellen en hier op individueel niveau van afwijken. In het overzicht van relaties met een vervallen termijn en bij het verwijderen is de instelling bij de individuele relatie leidend, daarna de termijn bij de relatiesoort en daarna de termijn bij de relaties.
Bewaartermijnen zijn belangrijk in het kader van de AVG (Algemene verordening gegevensbescherming). Periodiek kun je de verlopen gegevens verwijderen, dit gebeurt niet automatisch.
Om individuele afwijkingen van de bewaartermijn mogelijk te maken, moet u eenmalig label 03077 Afwijkende relatiebewaartermijn AVG (mnd.) toevoegen aan uw relatieschermen:
Pad: BVR
Voor uitgebreide informatie, zie: 'Label op variabel scherm plaatsen'.
Om voor een individuele relatie een afwijkende termijn in te stellen:
Pad: A
U kunt periodiek een overzicht maken van de relaties waarvan de bewaartermijn verstreken is (pad ITOR), zie: Overzicht van relaties met een verstreken bewaartermijn.
In het overzicht (pad ITOR) en bij het verwijderen (pad ITVR) van relaties met een verstreken bewaartermijn, herkent u deze relaties aan een 'A' (van Afwijkend) achter de bewaartermijn.
Nadat u de polissen en schades met een verstreken bewaartermijn heeft verwijderd, kunt u ook de relaties verwijderen. De relaties die hiervoor in aanmerking komen, kunt u in een overzicht afdrukken of exporteren naar een csv-bestand. De relaties worden daarbij niet verwijderd. U kunt dit overzicht ook maken via de batchverwerking.
De bewaartermijnen voor relaties kunt u inregelen via pad BYKGBR. U kunt ervan afwijken door een bewaartermijn in te stellen per relatiesoort (pad BYKGBA) en in een individueel relatiedossier.
Pad: ITOR
Standaard staat hier de eerste dag van de huidige maand, maar deze kunt u aanpassen.
ANVA bepaalt de naam van het bestand en maakt deze uniek door een datum en tijd toe te voegen, bijvoorbeeld 'RelatAVG_Ovrz_20171001_1015.csv'.
Notitie Dossiers met een afwijkende bewaartermijn herkent u in het overzicht aan een 'A' achter de bewaartermijn. Het csv-overzicht heeft een extra kolom 'Afwijkend' (ja of nee).
Notitie als een DDi-document niet verwijderd kan worden, wordt de dossierregel wel verwijderd. Op het verslag komt dan een opmerking. Tevens wordt een CSV-bestand gegenereerd met de niet te verwijderen DDi-documenten, waarom ze niet te verwijderen zijn en de GUIDS. U kunt vervolgens contact opnemen met DDi om het document door hen alsnog te laten verwijderen.
Notitie Als er nog een verwijzing bij een relatie aanwezig is, wordt dat aangegeven op het overzicht. De relatie kan dan niet verwijderd worden.
Let op Facturen worden niet verwijderd. Facturen zijn gemaakt op basis van relatienummers en dus geanonimiseerd. Bij het aanmaken van nieuwe relaties controleert ANVA of het nieuwe relatienummer niet al voorkomt in bijvoorbeeld een factuur of schade. Facturen kunt u verwijderen via pad IHFF (zie: 'Factuurhistorie verwijderen').
Relaties met een verstreken bewaartermijn kunt u definitief uit ANVA verwijderen zoals onderstaand beschreven. Documenten die aan deze relaties gekoppeld zijn, worden ook verwijderd. Externe/geïndexeerde documenten kunnen alleen automatisch verwijderd worden, als ze opgeslagen zijn in de ANVA Documentstore of de DDi-Documentstore.
Om alle externe documenten in een documentstore te plaatsen is conversieprogramma IIVR - Externe documenten opslaan in Documentstore beschikbaar.
Notitie als een DDi-document niet verwijderd kan worden, wordt de dossierregel wel verwijderd. Op het verslag komt dan een opmerking. Tevens wordt een CSV-bestand gegenereerd met de niet te verwijderen DDi-documenten, waarom ze niet te verwijderen zijn en de GUIDS. U kunt vervolgens contact opnemen met DDi om het document door hen alsnog te laten verwijderen.
Voorwaarden voor het verwijderen van relaties:
U kunt de gegevens ook verwijderen via de batchverwerking.
De bewaartermijnen voor relaties kunt u inregelen via pad BYKGBR. U kunt ervan afwijken door een bewaartermijn in te stellen per relatiesoort (pad BYKGBA) en in een individueel relatiedossier.
Pad: ITVR
Standaard staat hier de eerste dag van de huidige maand, maar deze kunt u aanpassen. Een datum in de toekomst is niet toegestaan.
Het is mogelijk om één relatie in ANVA te verwijderen, als deze persoon daar om vraagt. Alleen geroyeerde relaties worden verwijderd. Als een relatie één of meer schadedossiers heeft of nog openstaande facturen, kan deze niet worden verwijderd.
Maak eerst een overzicht van de relatie die u wilt verwijderen:
Pad: IEOR
Nu kunt u de relatie definitief verwijderen:
Pad: IEWR
Voor uitgebreide informatie over royementoverzichten en het definitief verwijderen, zie: 'Geroyeerde relaties'.
In dit onderdeel |
In ANVA kun je per hoofdbranche, branche, schadesoort en letselschade een bewaartermijn instellen voor de betreffende gegevens. Periodiek kun je de verlopen gegevens verwijderen, dit gebeurt niet automatisch. Als de module Schadedossier anonimiseren is geactiveerd, kun je ook een termijn voor het anonimiseren van gegevens instellen. Bewaartermijnen en termijnen voor anonimiseren zijn belangrijk in het kader van de AVG (Algemene verordening gegevensbescherming).
Pad: BYKGBS
Let op
- Dossiers met bepaalde schadecodes, zoals beroepsziekte, moeten worden uitgesloten: stel hiervoor een lange termijn in.
- De termijn voor anonimiseren mag niet groter zijn dan de bewaartermijn. Als een schade is verwijderd, is er immers geen reden meer om de gegevens te anonimiseren.
Je ziet de termijn direct terug in het overzicht.

(Als de module Schadedossier anonimiseren is geactiveerd, is de kolom Anoniem-termijn zichtbaar in dit scherm.)
U kunt in ANVA per individuele polis afwijken van de algemeen geldende bewaartermijn voor alle polissen die u heeft ingesteld via pad BYKGBP. Als u in een polis een afwijkende bewaartermijn instelt, geldt deze ook voor de onderliggende schades.
Om afwijkingen van de bewaartermijn mogelijk te maken, moet u eenmalig label 13818 Afwijkende polisbewaartermijn AVG (mnd.) toevoegen aan uw polisschermen:
Pad: BVPV, BVPN
Voor uitgebreide informatie, zie: 'Label op variabel scherm plaatsen'.
Om daarna voor één polis of schade een afwijkende termijn in te stellen:
Pad: A
Deze termijn geldt ook voor de onderliggende schades.
In de overzichten (pad ITOP, ITOS) en bij het verwijderen (pad ITVP, ITVS) van polissen en schades met een verstreken bewaartermijn, herkent u deze polissen en schades aan een 'A' (van Afwijkend) achter de bewaartermijn.
Om in een schade een afwijkende termijn in te stellen:
Pad: S
Deze termijn geldt voor de schade, niet voor de polis waar deze aanhangt. Als in de schadegegevens geen afwijkende bewaartermijn is gevuld, wordt de afwijkende bewaartermijn uit de polis toegepast. Houd hiermee rekening als u de afwijkende bewaartermijn in de schadegegevens wilt wijzigen naar 0.
U kunt de schadegegevens van afgehandelde schadedossiers selecteren waarvan de bewaartermijn verstreken is, en deze in een overzicht afdrukken of exporteren naar een csv-bestand. De schadedossiers worden daarbij niet verwijderd. U kunt dit overzicht ook maken via de batchverwerking.
De bewaartermijnen voor schadedossiers kunt u inregelen via pad BYKGBS.
Pad: ITOS
Standaard staat hier de eerste dag van de huidige maand, maar deze kunt u aanpassen. De ouderdom van het schadedossier wordt bepaald op basis van de datum waarop de schade is afgehandeld ten opzichte van de peildatum. Niet-afgehandelde schades komen dus niet in het overzicht.
Voorbeeld
Schade 1 |
gereedmelding = 21 augustus 2012 |
Komt wel in het overzicht. |
Schade 2 |
gereedmelding = 31 augustus 2012 |
Komt wel in het overzicht. |
Schade 3 |
gereedmelding = 1 september 2012 |
Komt niet in het overzicht. |
De gereedmeldingsdatum is de jongste van de drie datums in het scherm Schade gereed melden in het schadedossier (pad SB, menu Financieel - Gereedmelden).
ANVA bepaalt de naam van het bestand en maakt deze uniek door een datum en tijd toe te voegen, bijvoorbeeld 'SchadeAVG_Ovrz_20171001_1015.csv'.
Notitie Dossiers met een afwijkende bewaartermijn herkent u in het overzicht aan een 'A' achter de bewaartermijn. Het csv-overzicht heeft een extra kolom 'Afwijkend' (ja of nee).
Notitie als een DDi-document niet verwijderd kan worden, wordt de dossierregel wel verwijderd. Op het verslag komt dan een opmerking. Tevens wordt een CSV-bestand gegenereerd met de niet te verwijderen DDi-documenten, waarom ze niet te verwijderen zijn en de GUIDS. U kunt vervolgens contact opnemen met DDi om het document door hen alsnog te laten verwijderen.
Let op Facturen worden niet verwijderd. Facturen zijn gemaakt op basis van relatienummers en dus geanonimiseerd. Bij het aanmaken van nieuwe relaties controleert ANVA of het nieuwe relatienummer niet al voorkomt in bijvoorbeeld een factuur of schade. Facturen kunt u verwijderen via pad IHFF (zie: 'Factuurhistorie verwijderen').
Schades met een verstreken bewaartermijn kunt u definitief uit ANVA verwijderen zoals onderstaand beschreven. Documenten die aan deze schades gekoppeld zijn, worden ook verwijderd. Externe/geïndexeerde documenten kunnen alleen automatisch verwijderd worden, als ze opgeslagen zijn in de ANVA Documentstore of de DDi-Documentstore.
Om alle externe documenten in een documentstore te plaatsen is conversieprogramma IIVR - Externe documenten opslaan in Documentstore beschikbaar.
Notitie als een DDi-document niet verwijderd kan worden, wordt de dossierregel wel verwijderd. Op het verslag komt dan een opmerking. Tevens wordt een CSV-bestand gegenereerd met de niet te verwijderen DDi-documenten, waarom ze niet te verwijderen zijn en de GUIDS. U kunt vervolgens contact opnemen met DDi om het document door hen alsnog te laten verwijderen.
Voorwaarden voor het verwijderen van schades zijn:
U kunt de gegevens ook verwijderen via de batchverwerking.
De bewaartermijnen voor schadedossiers kunt u inregelen via pad BYKGBS.
Pad: ITVS
Standaard staat hier de eerste dag van de huidige maand, maar deze kunt u aanpassen. Een datum in de toekomst is niet toegestaan.
De ouderdom van het schadedossier wordt bepaald op basis van de datum waarop de schade is afgehandeld ten opzichte van de peildatum. Niet-afgehandelde schades komen dus niet in het overzicht.
Voorbeeld
Schade 1 |
gereedmelding = 21 augustus 2012 |
Komt wel in het overzicht. |
Schade 2 |
gereedmelding = 31 augustus 2012 |
Komt wel in het overzicht. |
Schade 3 |
gereedmelding = 1 september 2012 |
Komt niet in het overzicht. |
De gereedmeldingsdatum is de jongste van de drie datums in het scherm Schade gereed melden in het schadedossier (pad SB, menu Financieel - Gereedmelden).
Als u een overzicht in csv-formaat wilt van de verwijderde schades: kies bij Exporteren naar CSV-lijst voor Ja. Als u hier voor Nee kiest, wordt het verslag naar schijf, scherm of printer gestuurd.
Voer eerst een proefverwerking uit via pad ITAP en los eventuele fouten op, voordat u de definitieve verwerking via pad ITAD start. Een proefverwerking signaleert alleen fouten en voert geen wijzigingen in ANVA door. Eventuele fouten kunnen dan nog opgelost worden voor de definitieve verwerking.
Let op Alleen volledig afgehandelde schadedossiers worden verwerkt. Schadedossiers die niet of gedeeltelijk zijn afgehandeld, worden niet verwerkt.
De termijn voor het anonimiseren van gegevens kunt u inregelen via pad BYKTS.
Pad: ITAP, ITAD
Standaard staat hier de eerste dag van de huidige maand, maar deze kunt u aanpassen. De termijn voor het anonimiseren va het schadedossier wordt bepaald op basis van de datum waarop de schade is afgehandeld ten opzichte van de peildatum. Niet-afgehandelde schades worden dus niet meegenomen in de verwerking.
Voorbeeld
Schade 1 |
gereedmelding = 21 augustus 2012 |
Wordt meegenomen in de verwerking. |
Schade 2 |
gereedmelding = 31 augustus 2012 |
Wordt meegenomen in de verwerking. |
Schade 3 |
gereedmelding = 1 september 2012 |
Wordt niet meegenomen in de verwerking. |
De gereedmeldingsdatum is de jongste van de drie datums in het scherm Schade gereed melden in het schadedossier (pad SB, menu Financieel - Gereedmelden).
Optie |
Opmerking |
|---|---|
Memo oorzaak , Memo aangifte , Memo schade en Memo polis leegmaken |
De dossierregels behorende bij deze memo’s en notities worden ook verwijderd uit de schadedossiers. |
Notities schade leegmaken |
|
Vluchtige betrokkenen anonimiseren |
Verplichte velden, zoals naam van de betrokkene, worden gevuld met de tekst Geanonimiseerd. Vanwege de koppeling met facturen, betalingen etc., wordt de betrokkene niet verwijderd, maar zijn de privacygevoelige gegevens niet meer zichtbaar in:
|
Notatekst (schade) leegmaken |
Notatekst in factuurscherm wordt leeggemaakt. |
Als voor afdrukken naar Schijf of Scherm is gekozen, vindt u het overzicht terug via pad DAO onder de naam Verwijderde schades (op concernniveau).
Let op
- Deze functionaliteit is alleen beschikbaar als u gebruikmaakt van de module Uitgebreide batchverwerking 2.0. Voor meer informatie over de werking en inrichting, zie: Uitgebreide batchverwerking.
- Maakt u gebruik van de koppeling van ANVA met DDi? Controleer of u beschikt over de DDi-applicatieserver. Zo niet, neem dan contact op met DDi. Zonder deze server is het niet mogelijk om de gekoppelde documenten te verwijderen.
Gegevens met een verstreken bewaartermijn kunt u niet alleen handmatig verwijderen via de daarvoor bestemde paden, maar ook via de batchverwerking. Hiervoor zijn de volgende batchcategorieën beschikbaar, die werken volgens het erachter genoemde pad:
De bewaartermijnen voor de diverse gegevens stelt u in via AVG-beheer (pad BYKGB..).
Het kan voorkomen dat ANVA ongekoppelde gegevens bevat. Dit kunnen bijvoorbeeld documenten, memo's, notities of historische gegevens zijn waarvan de relatie, polis, dekking of schade niet langer aanwezig is. Dit kan veroorzaakt zijn door conversies in het verleden.Omdat hier vertrouwelijke informatie in kan staan, is het wenselijk om deze gegevens te verwijderen.
Om te zien of jullie ANVA-set ongekoppelde gegevens bevatten is het mogelijk om via pad IIRDN een proefverwerking uit te voeren. Als jullie deze gegevens verwijderd willen hebben, kan contact opgenomen worden met de afdeling Consultancy. Een consultant zal samen met jullie bekijken wat de mogelijkheden zijn om de gegevens op te schonen.
Pad: IIRDN
De naam en het pad van het verslag worden getoond als de proefverwijdering afgerond is.

In het kader van de AVG kunt u de privacy-gevoelige gegevens van uw klanten beschermen door slechts een beperkt aantal medewerkers toegang te geven tot die informatie. Volg hiervoor de onderstaande stappen.
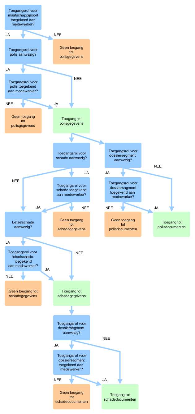
Zie ook: Voorbeeld: rechten voor dossiertoegang (AVG).
Stap |
Omschrijving |
Pad |
|---|---|---|
1 |
Maak toegangsrollen aan voor de informatie die u wilt afschermen. Standaard zijn er al rollen aanwezig voor de toegang tot bepaalde maatschappijsoorten en bijzondere persoonsgegevens. Zie: |
BLC |
2 |
Bepaal per polis, schade, dossiersegment en maatschappijsoort of daar een toegangsrol aan gekoppeld moet worden om informatie af te schermen. Zie: - Polis beveiligen met een dossiertoegangsrol. - Schade beveiligen met een dossiertoegangsrol. |
BYKGTP BYKGTS BLC n.v.t. |
3 |
ANVA heeft bepaalde bijzondere persoonsgegevens binnen schermen beveiligd met een toegangsrol. U kunt raadplegen welke dat zijn: |
BYKGTL |
4 |
Koppel de rollen aan de betreffende gebruikers. Dit bepaalt welke gebruiker toegang mag hebben tot de privacy-gevoelige informatie in polissen en/of schades. Zie: |
BYKGTB |
Het resultaat is, dat bijvoorbeeld een polisraadpleegscherm of mutatiescherm niet beschikbaar is als de toegangsrol in de polis niet overeenkomt met die van de gebruiker. Deze krijgt daar een melding van in ANVA. En als iemand op polisniveau geen toegang heeft, geldt dat ook voor de onderliggende schades en dossieritems.
Let op U bent zelf verantwoordelijk voor de beveiliging van de directe toegang tot uw servers en netwerk. Scherm servers dus zowel fysiek als technisch af, anders loopt u het risico dat maatregelen op applicatieniveau (zoals in ANVA) alsnog eenvoudig omzeild worden.
Voor advies kunt u een technisch consultant van ANVA inhuren.
De toegang tot en beveiliging van gegevens die u uit ANVA exporteert ten behoeve van derden moet u zelf regelen. ANVA bv faciliteert wel beperking van toegangsmogelijkheden tot gegevens binnen ANVA, maar heeft geen zicht op de gegevens die u exporteert vanuit ANVA en ter beschikking stelt aan anderen. Hiervoor moet u dus zelf maatregelen nemen.
Het gaat daarbij bijvoorbeeld (maar niet uitsluitend) om toegang tot geëxporteerde:
De toegang tot en beveiliging van gegevens die u ter beschikking stelt aan uw klanten moet u zelf regelen. ANVA bv faciliteert wel beperking van toegangsmogelijkheden tot gegevens binnen ANVA, maar heeft geen zicht op de gegevens die u ter beschikking stelt aan anderen. Hiervoor moet u dus zelf maatregelen nemen.
Het gaat daarbij bijvoorbeeld (maar niet uitsluitend) om gegevens die uw klanten opvragen ten behoeve van:

Label 97481 Dossiertoegangsrol (AVG) in ANVA bevat standaard de volgende rollen:
Naar behoefte kunt u hier zelf als volgt ook uw eigen rollen aan toevoegen, deze kunt u herkennen aan de alfanumerieke code:
Pad: BLC

U kunt alleen rollen verwijderen
als ze niet in gebruik zijn. Nog aanwezige koppelingen tussen toegangsrollen en gebruikers kunt u verwijderen via pad:
Voor de volgende maatschappijsoorten is standaard een rol aanwezig in ANVA:
Deze rollen zijn automatisch aan de juiste dossiers gekoppeld, dat hoeft u dus niet zelf te doen. U moet wel zelf aan elke gebruiker de juiste toegangsrollen toekennen via pad BYKGTB.
Zie: Gebruikers koppelen aan dossiertoegangsrol.
Op polisniveau kunt u per hoofdbranche/branche een toegangsrol inrichten. Alleen gebruikers met permissie voor die rol, hebben dan toegang tot de polis. En alleen met de juiste toegangsrol ziet u bij het openen van een polis (pad A) de verkorte weergave en de menu's Polis, Vanaf en Kopiëren. Dus ook via die menu's kunt u geen vertrouwelijke informatie zien.
Om de toegang tot een polis te beperken:
Pad: BYKGTP
Als er reeds een koppeling tussen een polis en toegangsrol aanwezig is, kunt u alleen de rol wijzigen. Als u de hoofdbranche of branche wilt wijzigen, moet u dus de bestaande koppeling verwijderen
en een nieuwe
aanmaken.
Op schadeniveau kunt u per hoofdbranche/branche en schadesoort een toegangsrol inrichten. Alleen gebruikers met die rol, hebben dan toegang tot de onderliggende informatie.
Om de toegang tot een schade te beperken:
Pad: BYKGTS

Let op Na installatie van release 47.P04 heeft elke gebruiker die toegang heeft tot schadedossiers, ook toegang tot de letselschadedossiers. Dit voorkomt dat uw inrichting ongewenst verandert na installatie. U kunt hier per gebruiker vanaf wijken via pad BYKGTB. Nieuwe gebruikers na installatie van release 47.P04 moet u wel zelf koppelen.
Als er reeds een koppeling tussen een schade en toegangsrol aanwezig is, kunt u alleen de rol wijzigen. Als u de hoofdbranche, branche of schadesoort wilt wijzigen, moet u dus de bestaande koppeling verwijderen
en een nieuwe
aanmaken.
Notitie Voor meer informatie over de inrichting en werking, zie Dossiers segmenteren.
Aan elk dossiersegment kunt u een rol koppelen om de toegang tot die informatie te beperken. Alleen gebruikers met permissie voor die rol, hebben dan toegang tot de onderliggende informatie.
Om de toegang tot een dossiersegment te beperken:
Pad: BLC
U kunt zelf dossiers, polissen en schades beveiligen met een toegangsrol. Er zijn echter ook bijzondere persoonsgegevens binnen schermen waarover strenge regelgeving voor het gebruik bestaat. Denk daarbij bijvoorbeeld aan BSN, religie, seksuele geaardheid, vakbondslidmaatschap, gezondheid en politieke voorkeur.
Het kan voorkomen dat medewerkers bepaalde schermen wel mogen zien, maar de bijzondere persoonsgegevens binnen een scherm niet. Daarvoor heeft ANVA toegangsrol 1 Toegang bijzondere persoonsgegevens ontwikkeld.
Gebruikers aan wie u deze rol toekent, mogen de bijzondere persoonsgegevens wel zien, de andere gebruikers niet, zij zien wel de velden maar niet de inhoud. Dit geldt ook voor de afwezige labels. Op deze manier zijn de gegevens op de volgende plaatsen afgeschermd:
Om gebruikers te koppelen aan aan toegangsrol 1 Toegang bijzondere persoonsgegevens:
Pad: BYKGTB
Zie: 'Gebruikers koppelen aan dossiertoegangsrol'.
Om te zien welke labels met deze toegangsrol beveiligd zijn:
Pad: BYKGTL
U ziet een overzicht van de labels die zijn gekenmerkt als bijzondere persoonsgegevens. Alleen een medewerker van ANVA kan hier labels aan toegangsrol 1 koppelen.
Om bijzondere persoonsgegevens uit de historie te verwijderen:
Pad: ITL
Zie: 'Bijzondere persoonsgegevens uit de historie verwijderen'.
In dit onderdeel |
Het is mogelijk om de bijzondere persoonsgegevens te verwijderen uit de historie van polissen en relaties in ANVA. Voorwaarde hiervoor is, dat deze gegevens al uit de actuele gegevens verwijderd zijn.
U kunt via pad BYKGTL raadplegen om welke gegevens het gaat. Voor meer informatie, zie: 'Beveiligde labels (bijzondere persoonsgegevens)'.
Om deze labels uit de historie te verwijderen:
Pad: ITL
Notitie Maak altijd eerst een proefverwerking.
Per dossiertoegangsrol kunt u bepalen welke gebruikers het recht hebben om de daaraan gekoppelde informatie in polissen en schades te zien. Dat wordt in dit hoofdstuk beschreven.
Bij het koppelen van gebruikers aan een toegangsrol (pad BYKGTB), kunt u In venster Dossiertoegangsrollen zien hoeveel gebruikers aan welke rol gekoppeld zijn, dus hoeveel mensen het recht hebben om bepaalde informatie in te zien. De standaardrollen die in ANVA aanwezig zijn, zijn default niet gekoppeld:
Let op Na installatie van release 47.P04 heeft elke gebruiker die toegang heeft tot schadedossiers, ook toegang tot de letselschadedossiers. Dit voorkomt dat uw inrichting ongewenst verandert na installatie. U kunt hier per gebruiker vanaf wijken via pad BYKGTB. Nieuwe gebruikers na installatie van release 47.P04 moet u wel zelf koppelen.
U kunt deze instellingen wijzigen en ook gebruikers koppelen aan rollen die u zelf heeft aangemaakt:
Pad: BYKGTB

In dit onderdeel |
U kunt aan één gebruiker meerdere dossiertoegangsrollen toekennen, dat wordt in dit hoofdstuk beschreven. Ook aan een inactieve gebruiker kunt u hier rollen toekennen.
Andersom kunt u ook aan een toegangsrol direct meerdere gebruikers koppelen, zie 'Gebruikers koppelen aan dossiertoegangsrol'.
Om aan één gebruiker dossiertoegangsrollen toe te kennen:
Pad: BGG
Het is mogelijk om toegangsrollen van de ene naar de andere gebruiker te kopiëren. Dat doet u bijvoorbeeld omdat een medewerker op een andere afdeling is gaan werken en andere rollen nodig heeft.
Dit hoofdstuk behandelt alleen het kopiëren van toegangrollen. Voor een beschrijving van alle ander mogelijkheden, zie: 'Gebruikersgegevens kopiëren naar een bestaande gebruiker'.
Pad: BGK
Let op De status van een gebruiker wordt meegekopieerd. Dus: als een gebruiker gedeactiveerd is, worden de gebruikers waar de gegevens overheen worden gekopieerd ook gedeactiveerd. Andersom geldt hetzelfde: als gegevens van een actieve gebruiker over gedeactiveerde gebruikers heen worden gekopieerd, worden de gedeactiveerde gebruikers opnieuw geactiveerd.
Voor een of meerdere gebruikers kunt u een overzicht maken van alle rechten in ANVA. Het gaat daarbij om toegang tot (delen van) dossiers, menupermissies en wijzigingspermissies. Dat is bijvoorbeeld relevant bij een volmachtaudit.
In dit onderdeel |
U kunt voor één of meerdere gebruikers een overzicht maken van welke toegangsrollen aan wie zijn gekoppeld.
Het gaat daarbij om de toegangsrollen van label 97481 Dossiertoegangsrol (AVG). Voor meer informatie, zie: 'Dossiertoegangsrollen aanmaken'.
Pad: BGRT
Notitie Maakt u gebruik van de Concernmodule?
- Dan ziet u eerst de toegangsrollen van het concern en daarna die op kantoorniveau.
- Er is sprake van overerving: op kantoorniveau ziet u de waarden van het concern, plus de eventuele afwijkingen daarvan op kantoorniveau. Dus als u op concernniveau permissie heeft voor toegangsrol X, terwijl er geen aparte toegangsrollen aan kantoor 1 toegekend zijn, dan ziet u in het overzicht bij kantoor 1 de permissie voor toegangsrol X vanuit het concern terug.
- Zijn er verschillen in het overzicht vanuit de toekenning van gebruikersrollen (pad BYKGTB) en het overzicht vanuit Gebruikersbeheer (pad BGG, menu Permissies - Overz. toegangsrollen)? Dat komt omdat het overzicht vanuit Gebruikersbeheer alleen de kantoren toont waartoe de gebruiker daadwerkelijk toegang heeft.

U kunt in Gebruikersbeheer voor elke gebruiker een overzicht opvragen van de toegangsrollen die aan deze persoon gekoppeld zijn.
Het gaat daarbij om de toegangsrollen van label 97481 Dossiertoegangsrol (AVG). Voor meer informatie, zie: 'Dossiertoegangsrollen aanmaken'.
Pad: BGG
Het overzicht opent.
Als u gebruikmaakt van de Concernmodule, ziet u per kantoor de toegangsrollen die aan deze gebruiker gekoppeld zijn.
Je kan voor één of meerdere gebruikers een overzicht maken van wie welke wijzigingspermissies in ANVA heeft. Dit is ingesteld via Gebruikersbeheer (pad BGG, menu Permissies).
Bij een gebruiker met beheerdersrechten zie je geen permissies op het overzicht. Een beheerder heeft immers overal permissie voor.
Pad: BGRW
Notitie Maak je gebruik van de Uitgebreide concernmodule?
- Per kantoor staat in het overzicht een regel.
- Via Gebruikersbeheer (pad BGG) kunnen meerdere kantoren aan een gebruiker gekoppeld zijn. Als er geen kantoorrol is ingevuld, heeft de gebruiker toegang tot alle kantoren.
- Afwijkende permissies per kantoor kunnen ingericht zijn via pad BYCUP. Deze overschrijven de permissies via pad BGG.
U kunt voor één of meerdere gebruikers een overzicht maken van wie welke menupermissies in ANVA heeft. Dit is ingesteld via Gebruikersbeheer (pad BGG, menu Permissies).
Pad: BGRM
Notitie Bij een groot aantal gebruikers kan het geheugen van uw systeem te kort schieten. U ziet dan de volgende melding: 'Er is onvoldoende geheugen beschikbaar voor deze selectie. Wilt u het programma verlaten of het resultaat in een exportlijst uitvoeren?'. Kies voor Exportlijst om de naam en locatie van het exportbestand op te geven. Via een export kunnen alle gegevens namelijk wel verwerkt worden. Kies voor Programma verlaten om het proces te stoppen en een kleinere selectie te maken.
U ziet per gebruiker elk pad waartoe die persoon toegang heeft.
In dit voorbeeld wordt één toegangsrol uitgewerkt:





In het overzicht in pad BYKGTB ziet u aan hoeveel mensen elke rol is toegekend:

Omgekeerd kunt u ook per gebruiker een overzicht maken van alle toegekende toegangsrollen, via pad BGRT.

Er zijn diverse labels beschikbaar om niet alleen het identiteitsbewijs, maar ook de controle van het identiteitsbewijs van uw klanten vast te leggen in de relatiegegevens. Voeg daarvoor onderstaande labels als volgt toe aan uw relatiescherm:
Pad: BVR
Voor uitgebreide informatie, zie: 'Label op variabel scherm plaatsen'.